为强化毕业生就业精准帮扶,推动我院2022届毕业生更加充分更高质量就业。我院于5月6日、11日在曾呈奎楼208会议室举办2022届毕业生“百日冲刺”就业辅导沙龙。学院团委书记杨明伟主讲,毕业班辅导员赵晴晴、学院2022届未就业毕业生参加活动。

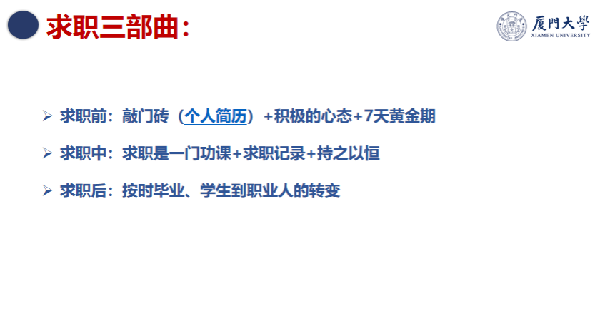
杨明伟以《认清形势,把握主动,在疫情常态化下实现更加充分更高质量就业》为主题开展指导,从什么是青春最好的样子引入,引导同学们要明确职业理想,积极参加就业,早日踏上工作岗位实现自己的人生价值和社会价值。鼓励同学们要将小我融入大我,将个人职业发展小目标融入国家发展大格局,让青春之花绽放在祖国最需要的地方。此外,杨明伟还为毕业生们分析了面临的就业形势及当前学校就业大环境,重点解读了同学们关心的公务员、选调生、应届毕业生等相关概念。分析了“慢就业”的利弊及二战应具备条件,帮助大家识清目标,调整心态,为求职中的学生讲述了“求职三部曲”,提供简历制作、面试等针对性指导。

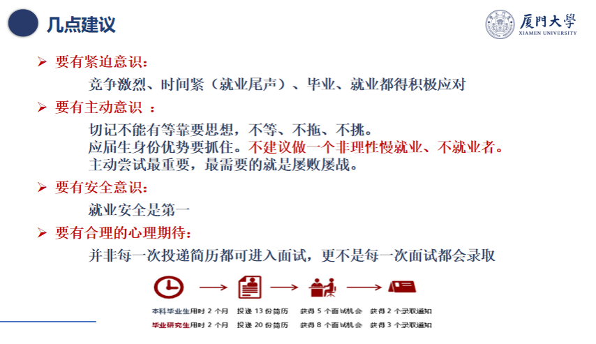
杨明伟逐一询问同学们每个人目前的现状,针对性为同学们答疑解惑,精准开展就业困难帮扶并提出建议:一是要努力做好“两手抓”,抓好毕业,抓好就业;二是要树立紧迫意识、主动意识,设立合理的求职心理期待,争取毕业前早日确定工作单位;三是要牢牢抓住应届毕业生身份优势,结合自己的职业目标,积极求职,不要做非理性的慢就业者,错过当前毕业季宝贵的求职时机。



“百日冲刺”促就业。学院将紧抓毕业生就业百日冲刺关键期,深挖就业资源,实施就业困难群体“一对一”帮扶,持续开展精准指导,努力推动2022届毕业生“有业就,就好业”。
图/赵晴晴、杨明伟
文/沈芳